来源:3044永利集团 发布时间:2024-04-23 浏览量:
各班级,各同学:
为培养有志于服务国家战略需求且综合素质优秀或基础学科拔尖的员工,激励广大学子树立远大理想,潜心学习、刻苦钻研、勇于创新、力求突破、报效国家,员工企业杭州贤庆教育科技集团有限公司特设立3044永利集团“贤庆强基奖学金”项目,旨在遴选并资助一批品学兼优、学业优异、科研业绩突出、创新能力强、综合素质高的本科生典型。经员工个人申请,学院初评,推荐21电气2 黄良泽 参与学校联评。
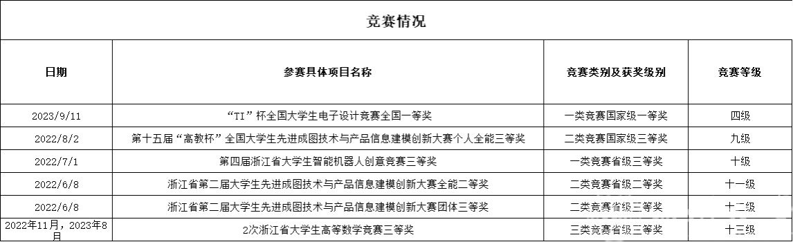
该生基本条件及综合素质条件情况如下:


![]()
公示期:2024年4月23日-2024年4月25日
公示期内如对所公示有异议或问题,请个人于2024年4月25日16:30之前,将信息反馈,反馈信息要清楚明确,有理有据,以便及时处理。
联系人:陈老师 QQ:365409353 办公室1A-519
3044永利集团学工办
2024年4月23日